关于发布《四川省民营企业合规建设指引》的公告
点击关注→ 川商头条 2024年07月25日 22:21 四川

关于发布《四川省民营企业合规建设指引》的公告
为认真贯彻落实党中央、国务院关于促进民营经济发展壮大的系列决策部署,指导民营企业加强合规建设,提升依法合规经营能力,促进民营经济健康发展和民营经济人士健康成长,根据国家相关法律法规,结合我省实际,特制定《四川省民营企业合规建设指引》,现予发布,供全省民营企业在合规建设中参考使用。
四川省工商业联合会
四川省司法厅
四川省财政厅
四川省人力资源和社会保障厅
四川省生态环境厅
四川省应急管理厅
国家税务总局四川省税务局
四川省市场监督管理局
中国证券监督管理委员会四川监管局
中国国际贸易促进委员会四川省委员会
2024年7月22日
四川省民营企业合规建设指引
第一条 为支持引导四川省民营企业加强合规管理,有效防控合规风险,促进企业依法合规经营管理,根据国家相关法律法规和文件规定,参照ISO37301:2021、GB/T 35770-2022《合规管理体系 要求及使用指南》、T/CASMES 19-2022《中小企业合规管理体系有效性评价》等合规规则,结合我省实际,制定本指引。
第二条 民营企业应当建立健全合规管理制度,完善合规管理组织架构,明确合规管理责任,构建合规管理体系,有效防控合规风险,确保企业守法合规经营。民营企业应当倡导和培育良好的合规文化,努力培育、不断提升员工的合规意识与行为自觉,并将合规文化建设作为企业文化建设的重要组成部分。
第三条 民营企业合规建设应当遵循以下原则:
(一)全面覆盖原则。要求合规管理覆盖各业务领域、各部门、各级子公司和分支机构以及全体员工,贯穿决策、执行、监督全流程。
(二)有效适宜原则。要求合规管理与经营范围、组织结构和业务规模等实际情况相适应,兼顾成本与效率,能有效运行且能达成企业合规管理目标。小微企业应结合自身治理模式、业务规模、经营范围、员工数量、资金及风险防范能力等情况,积极探索建立“简式”合规管理模式。
(三)持续合规原则。要求企业的合规管理制度持续符合当前的合规规范,并根据内外部环境的变化持续调整与改进。
(四)客观独立原则。要求合规管理牵头部门独立履行职责,不受其他部门和人员的不当干扰,严格依照法律法规等规定对企业和员工行为进行客观评价和处理。
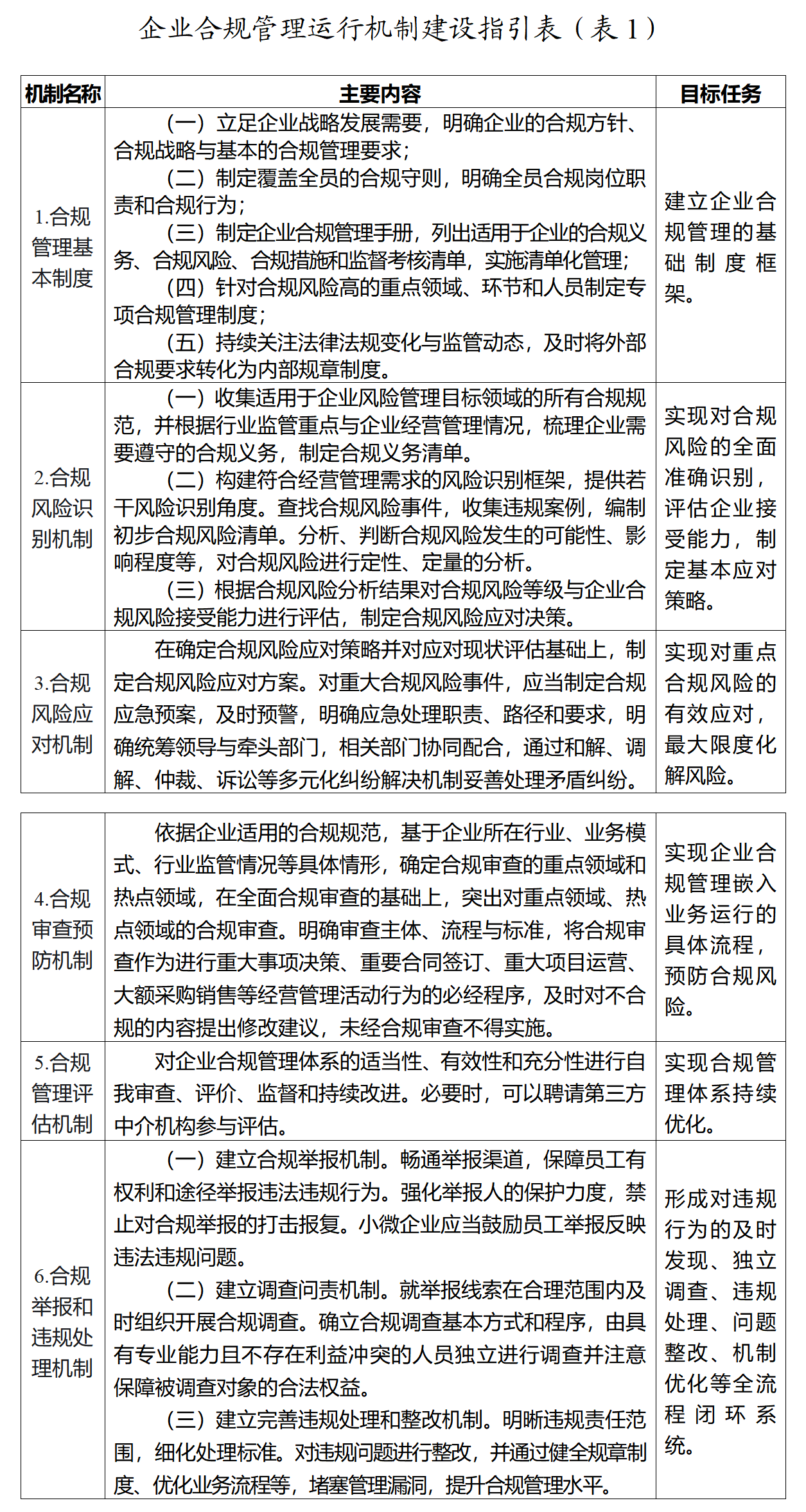
第四条 企业应当结合自身实际,逐步建立完善合规管理制度,主要包括:合规管理基本制度、合规风险识别机制、合规风险应对机制、合规审查预防机制、合规管理评估机制、合规举报和违规处理机制,具体内容见下表(1)。

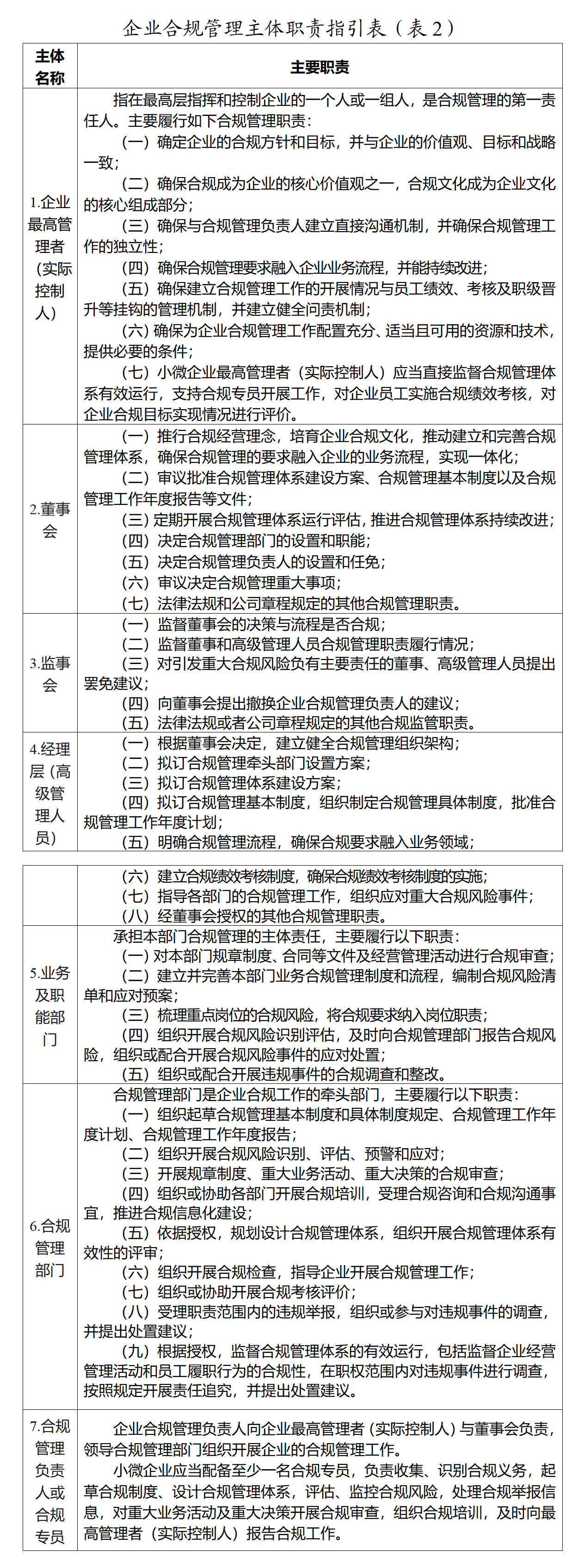
第五条 企业应当基于所在区域、行业及企业类型、业务规模、商业模式等情况,根据相关法律法规、标准规范等要求,搭建权责明晰的合规管理组织架构,并依据规定履行相应职责,推动合规管理制度和运行机制有效落地实施,具体职责指引见下表(2)。

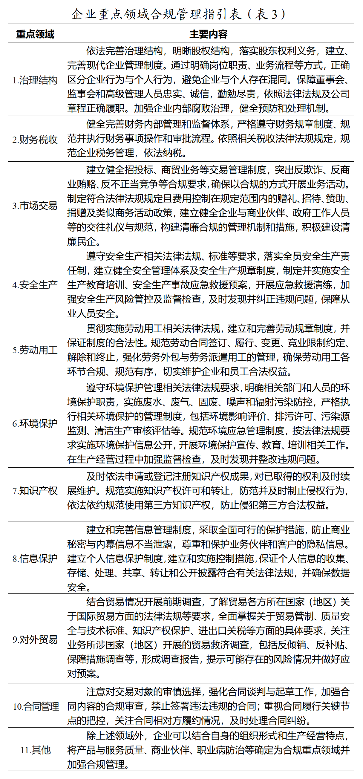
第六条 企业应当围绕自身经营范围,结合合规风险识别评估结果,在全面推进合规管理的基础上,突出重点领域的合规管理,切实防范合规风险,具体指引见下表(3)。

第七条 企业应当围绕自身经营范围,突出业务流程重点环节的合规管理,具体指引见表(4)。

第八条 企业应当围绕自身经营范围,突出重点人员的合规管理,具体指引见表(5)。

第九条 具有境外贸易和投资业务的企业应当围绕自身经营范围,突出境外贸易和投资业务的合规管理,具体指引见表(6)。

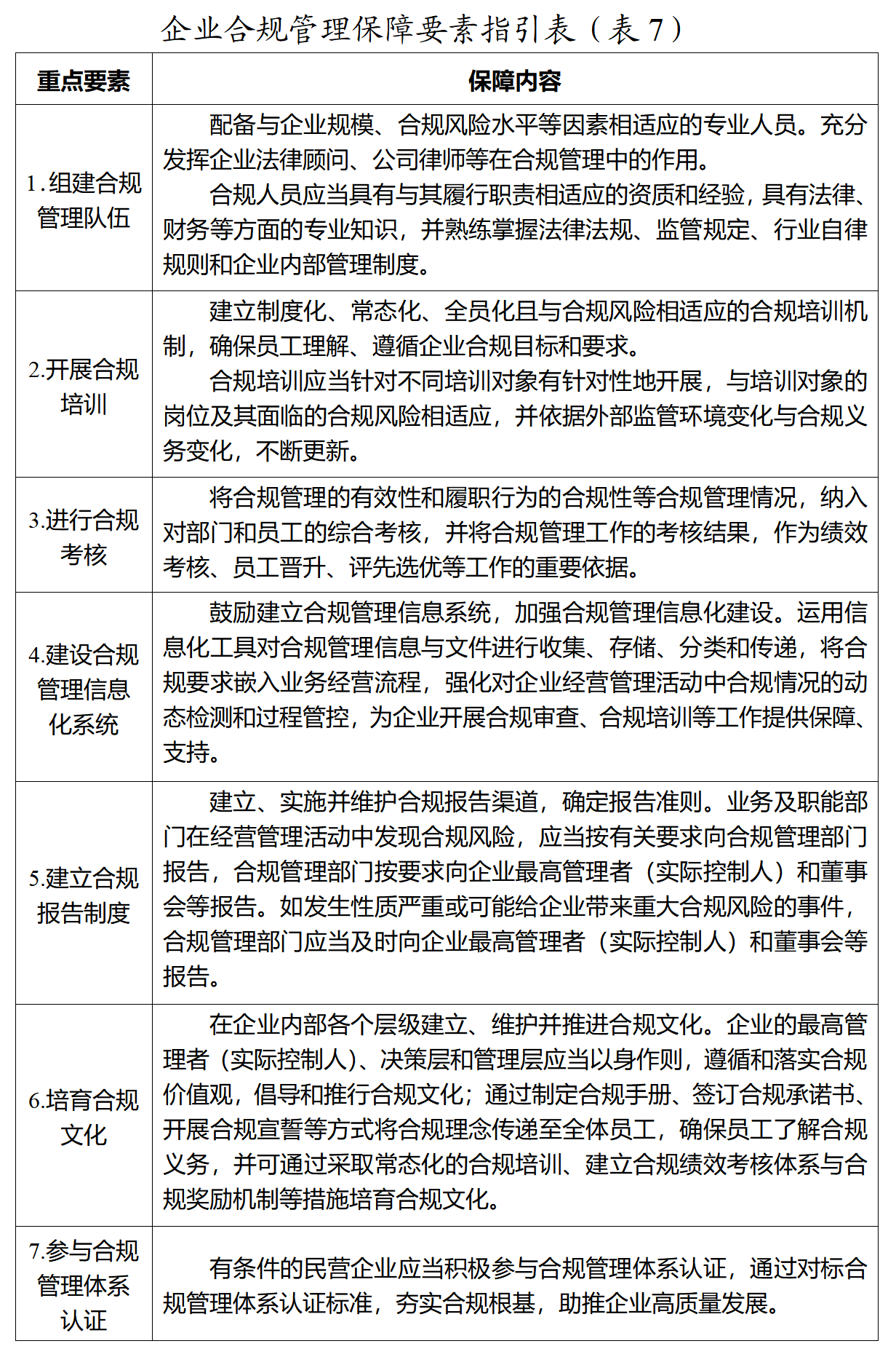
第十条 民营企业应当根据企业自身能力和经营需要,为企业合规管理工作提供包括但不限于人力、物力、财力、专业等方面的必要保障和支撑,确保企业合规管理制度能够有效运行,主要指引见表(7)。

第十一条 企业可以根据需求借助律师事务所、会计师事务所、税务师事务所、审计事务所以及企业合规师等第三方专业力量开展自主合规建设。
第十二条 商(协)会可以根据本指引推动将合规要求纳入商(协)会自律公约,引导会员企业开展合规建设。
来源|省工商联维权处
编辑|周姿彤

四川省工商业联合会《川商头条》微信公众号
精选和原创发布时政资讯、研究成果、
企业动态和川商故事
每周一到周五推送
投稿信箱:scsgsl@163.com